单细胞项目文章 | 促炎性CD20+CD3+T细胞是类风湿关节炎巨噬细胞重编程的潜在驱动因素-技术前沿-资讯-生物在线

单细胞项目文章 | 促炎性CD20+CD3+T细胞是类风湿关节炎巨噬细胞重编程的潜在驱动因素

作者:上海伯豪生物技术有限公司 2026-01-20T00:00 (访问量:626)

期刊:Journal of Autoimmunity

影响因子:7.548 

通讯作者:张娟

通讯单位:哈尔滨医科大学附属第一医院

伯豪技术服务:scRNA-seq

 

 

导语

目的:CD20+ CD3+T细胞是一种参与免疫应答的独特免疫细胞群,参与多种疾病的发生发展,但其在RA进展中的作用,尤其是其驱动单核来源巨噬细胞重编程向类似于滑膜组织巨噬细胞(STMs)的致病状态的潜力尚不清楚。

方法:采用scRNA-seq和流式细胞术对RA患者和健康对照进行检测。

从RA患者外周血中分离出CD14+单核细胞,与CD20+ CD3+T细胞共培养,观察其对单核细胞分化的影响,并建立胶原诱导性关节炎(CIA)模型,观察CD20+ CD3+T细胞对RA的致病性。

结果如下:RA患者的CD20+ CD3+T细胞频率高于健康对照,单细胞分析显示这些T细胞和单核细胞之间的ANXA 1-FPR 1相互作用增加。ANXA 1+CD20CD3+T细胞和FPR 1+单核细胞在RA患者中更普遍。ANXA 1-FPR 1信号传导的作用得到了更多的CD 48+T细胞的支持。与CIA对照相比,施用CD20CD3+T细胞的CIA小鼠表现出更严重的关节炎和更多的促炎性STM浸润。

结论:CD20CD3+T细胞通过ANXA 1-FPR 1信号传导促进单核细胞源性巨噬细胞(特别是CD48+MerTK+CD 206+亚群)的募集和促炎分化,从而加剧滑膜炎并驱动RA进展,代表潜在的治疗靶点。

 

 

主要产品

scRNA-seq

(技术服务伯豪生物提供)

 

 

研究结果

1. CD20+ CD3+T细胞在RA患者中频率升高且与疾病活动度相关

流式细胞术分析显示,RA患者外周血中CD20+ CD3+T细胞(包括CD20+CD4+和CD20+CD8+亚群)的频率显著高于健康对照。CD20+ CD3+T细胞频率与ESR、CRP、DAS28-ESR、DAS28-CRP等疾病活动指标呈显著正相关,提示其在RA病理过程中可能具有活性作用。

Fig 1. RA患者外周血CD20+ CD3+T细胞水平高于HC患者,并与疾病活动性和全身炎症相关

 

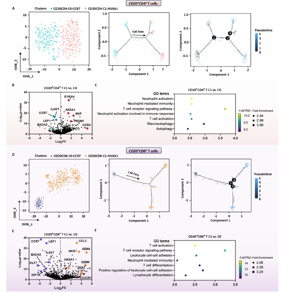
2. scRNA-seq揭示CD20+ CD3+T细胞的异质性及其与单核细胞的相互作用

scRNA-seq将CD20+ CD3+T细胞进一步分为初始样(CCR7+) 和活化样(ANXA1+) 亚群。伪时序分析显示二者之间存在发育轨迹关系。DEGs分析显示活化亚群(C1-ANXA1)高表达ANXA1、S100A4、CCL5等基因,功能富集提示其参与T细胞活化、炎症反应等过程。CellChat分析显示,CD20+T细胞与单核细胞之间存在显著的相互作用,其中ANXA1-FPR1信号通路被识别为关键通讯轴。ANXA1在活化型CD20+T细胞上高表达,而其受体FPR1在单核细胞表面也显著上调,尤其在RA患者中更为明显。

Fig 2. 应用scRNA-seq对类风湿关节炎患者外周血CD20+ CD3+T细胞进行聚类和分类

Fig 3. CD20+CD4+和CD20+CD8+T细胞的重新聚集和发育轨迹

Fig 4. 与HC相比,RA患者中与CD20+CD4+和CD20+CD8+T细胞成熟相关的不同和重叠的基因表达程序

 

3. ANXA1-FPR1轴介导CD20+ CD3+T细胞对巨噬细胞表型的调控

为验证上述预测,研究者建立了自体共培养体系,将RA患者来源的CD14+单核细胞与CD20+ CD3+T细胞共培养。结果显示,与CD20CD3+T细胞相比,CD20+ CD3+T细胞能显著促进单核细胞向具有MerTK+CD206-CD48+ 表型的促炎巨噬细胞分化,该表型与RA滑膜组织中浸润的病理型巨噬细胞高度相似。加入FPR1抑制剂环孢素H后,这种促炎分化效应被显著抑制,证实ANXA1-FPR1信号在该过程中的关键作用。

Fig 5. PBMC中CD20+CD4+或CD20+CD8+T细胞与单核细胞的细胞间通讯

 

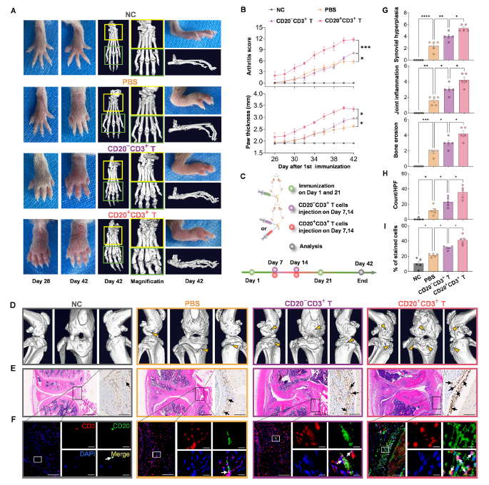
4. CD20+ CD3+T细胞过继转移加重CIA小鼠关节炎进展

接受CD20CD3+T细胞过继转移的CIA小鼠,关节肿胀评分、滑膜增生、炎症细胞浸润及骨侵蚀程度均显著加重。影像学与组织学分析:Micro-CT显示该组小鼠膝关节结构破坏最严重;免疫荧光证实滑膜中CD20+ CD3+T细胞与iNOS+巨噬细胞共定位增多,提示该类T细胞在体内同样具有促进炎症性巨噬细胞极化与关节破坏的能力。

Fig 6. CD20+ CD3+T细胞可通过诱导滑膜巨噬细胞向促炎表型转化而加重CIA小鼠的关节炎症和骨破坏

 

参考文献:

Jiang S, Xue J, Jia H, Chu M, Ma Y, Zhang H, Li W, Li C, Wang Y, Li H, Zhang J. Proinflammatory CD20+CD3+ T cells as a potential driver of macrophage reprogramming in rheumatoid arthritis. J Autoimmun. 2025 Dec 17;158:103515. doi: 10.1016/j.jaut.2025.103515. Epub ahead of print. PMID: 41411762.

上海伯豪生物技术有限公司 商家主页

地 址: 上海市浦东新区蔡伦路999号1号楼

联系人: 付先生

电 话: 400-820-3699

传 真:

Email:market@shbio.com

相关咨询
ADVERTISEMENT